職安一點通|職業衛生管理甲級檢定完勝攻略|2026版 
作者: 蕭中剛、劉鈞傑、賴秋琴、鄭技師、徐英洲、江軍
書號: ACR014600     出版日: 近期出版
ISBN: 9786264252737     EAN: 9786264252737
紙本書價格: 800     附件: 
電子書: 尚未出版
試讀  
  天瓏  
  團體購書



回頁首
★陣容堅強之職安一點通作者團隊★
★學術科最完整之甲級衛生應考寶典★
★新增時事及應考重點提醒★
★114年第一~三梯次術科試題解析★
★最新修訂之法規內容★
★獨立計算題章節及計算機操作★


依職業安全衛生相關法令,公司應依勞工人數設置「職業安全衛生管理單位」,且為一級單位,尤其是中度危險與高度危險工作,建議聘用具職安證照乙級、甲級技術士的人員。

職業衛生管理甲級技術士考試每年都有上千名考生報考,唯因範圍較廣常讓考生無所適從。
本書作者為職業安全衛生領域最具經驗之專家、名師,結合20年以上教學輔導經驗,上萬名學員口碑保證,合力打造最優質考試參考書籍。

特別收錄最新公告學科試題、術科精華解析及最新修正法規,並新增時事及應考重點提醒,由多位職安衛名師以多年豐富教學經驗編寫,且融入獨家口訣記憶法,協助您順利通過考試取得證照!


本書特色:
★術科完整收錄,準備考試一本就夠
最具經驗之名師,結合豐富教學經驗及分析,完整收錄術科常考題型,按照重點單元進行整理,標示考古題年份,掌握重要性與最常考題型。

★主題式題型分類,背誦口訣一點通
統整歷年職業衛生管理甲級技術士的術科重點題型,依計算題、解釋名詞、簡答題、問答題...等主題式題型歸納整理,融合獨家背誦口訣,讓讀者一點就通、過目不忘。

★新增時事及應考重點提醒
因應逐年考試難度增加以及重大工安事件常會成為當年考題,特新增相關法規重點提醒,協助考生掌握時事趨勢,輕鬆應對相關考題。

★最新術科試題解析(114年第一~第三梯次)
為協助考生通盤瞭解甲級技術士測驗重點內容,收錄最新試題及精闢詳解,使讀者在最短時間內抓住答題趨勢。

★學科試題完整解析,學科測試一把罩
收錄115年適用最新公告試題,每題輔以詳解,幫助考生融會貫通學科知識,與術科重點相互搭配,協助考生加強法規記憶背誦(含90006~90009共同科目)。

★最新修訂法規
「職業安全衛生法、勞工保險條例施行細則、勞工作業場所容許暴露標準、有機溶劑中毒預防規則、新化學物質登記管理辦法、職業安全衛生教育訓練規則、碼頭裝卸安全衛生設施標準、危險性機械及設備安全檢查規則」。






回頁首

作者簡歷
八版序

1.職業衛生管理甲級讀書計畫及準備要領

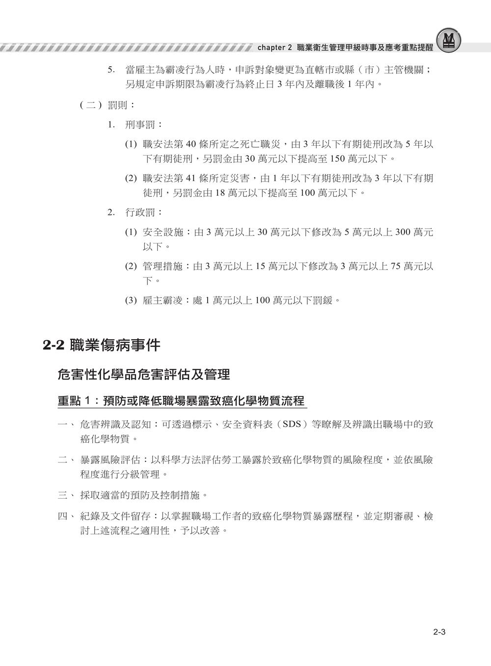
2.職業衛生管理甲級時事及應考重點提醒
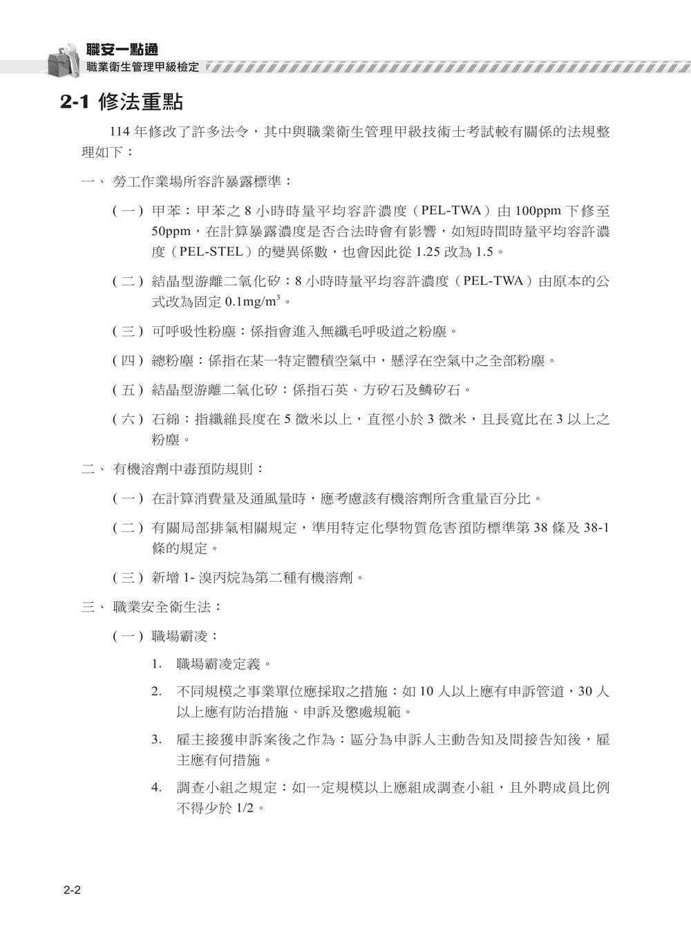
2-1 修法重點
2-2 職業傷病事件
2-3 時事趨勢
2-4 四大計畫
2-5 健康促進
2-6 呼吸防護
2-7 環境監測

3.最新修正之法規重點對照表
3-1 「職業安全衛生法」修正重點
3-2 其他最新修正之法規重點

4.職業衛生管理甲級學科試題解析(含共同科目)
4-1 職業衛生管理甲級學科試題解析
工作項目01:職業安全衛生相關法規
工作項目02:職業安全衛生計畫及管理
工作項目03:專業課程
4-2 共同科目學科試題(115啟用)
90006 職業安全衛生共同科目
90007 工作倫理與職業道德
90008 環境保護共同科目
90009 節能減碳共同科目

5.職業衛生管理甲級術科重點暨試題解析
5-1 職業安全衛生法規
5-2 職業安全衛生計畫及管理
5-3 專業課程

6.計算題精華彙整
6-0 前言
6-1 作業環境危害(容許濃度)
6-2 噪音危害
6-3 通風與換氣
6-4 溫濕環境危害
6-5 統計
6-6 照明
6-7 游離輻射
6-8 振動

附錄
A.計算機公式集與操作說明
B.「計畫類」彙整
C.易混淆、雷同、圖型數線記憶、比較表
D.名詞解釋
E.職業場所之危害物暴露所導致的職業傷病彙整
F.易寫錯字整理
G.最新術科試題及解析(114-1、114-2(A)(B)、114-3)
H.職業衛生管理甲級技能檢定規範(※線上下載)
I.職業衛生管理甲級學科命題大綱(※線上下載)
J.職業安全衛生管理參考資料暨相關資源(※線上下載)

回頁首

職安一點通|職業安全管理甲級檢定完勝攻略|2026版 專技高考-職業衛生技師歷屆考題彙編|第三版 專技高考-工業安全技師歷屆考題彙編|第三版


  
 

關於碁峯隱私權政策聯絡我們    
碁峯資訊股份有限公司 GOTOP INFORMATION INC.
台北市南港區三重路66號7樓之6 / 7F.-6,No.66,Sanchong Rd.,Nangang District,Taipei
TEL:(02)2788-2408 FAX:(02)8192-4433 劃撥帳號:14244383
Copyright 2025© GOTOP Information Inc, All Rights Reserved 請勿任意連結、轉載