演算法訓練營|進階篇
算法训练营:进阶篇
 
作者: 陳小玉
書號: ACL073700     出版日: 近期出版
ISBN: 9786264252898     EAN: 9786264252898
紙本書價格: 600     附件: 
電子書: 尚未出版
試讀  
  博客來  
  金石堂  
  天瓏  
  MOMO  
  團體購書



回頁首
圖解輔助 × 高階題型訓練 × 提升解題判斷與策略

挑戰高階題型,提升解題判斷力
深化實力,逐步養成解題直覺


演算法題目看得懂、也解得出來,
卻常猶豫該用哪種方法,
或不確定哪個解法才是最佳選擇?

本書聚焦資料結構與演算法的進階主題,
由作者系統整理高階觀念與經典題型,
透過深入分析、策略比較與綜合練習,
訓練你在不同情境下做出正確判斷,
培養能應付複雜問題的解題思維,
逐步養成穩定而敏銳的解題直覺。
讓演算法成為你可靈活調度的實力工具。

回頁首
陳小玉
南陽理工學院副教授,高階程式工程師,主要研究方向為演算法優化和機器學習。出版著作有《趣學演算法》、《趣學數據結構》、《演算法訓練營》,所教學生多次獲得ACM-ICPC、藍橋杯等演算法競賽獎項。


回頁首

Chapter 01 資料結構進階
1.1 分塊演算法
1.2 跨越串列

Chapter 02 字串演算法進階
2.1 AC自動機
2.2 後綴陣列

Chapter 03 樹的操作
3.1 重輕分解
3.2 重心分解
3.3 邊分解

Chapter 04 複雜樹
4.1 KD樹
4.2 左偏樹
4.3 動態樹
4.4 樹套樹

Chapter 05 可持久化資料結構
5.1 可持久化區段樹
5.2 可持久化字典樹

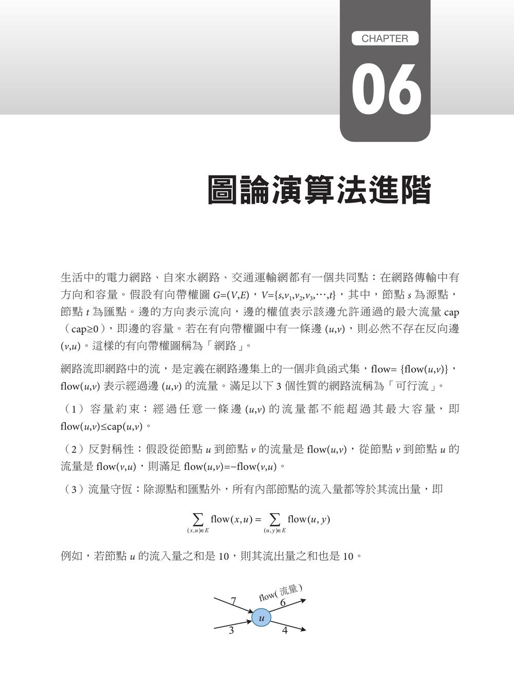
Chapter 06 圖論演算法進階
6.1 EK演算法
6.2 Dinic演算法
6.3 ISAP演算法
6.4 二分圖匹配
6.5 最大流最小割
6.6 最小成本最大流

Chapter 07 動態規劃進階
7.1 背包問題進階
7.2 樹狀DP進階

Chapter 08 複雜動態規劃及其最佳化
8.1 DDP
8.2 PDP
8.3 斜率最佳化
8.4 四邊不等式最佳化

回頁首

演算法訓練營|入門篇 演算法訓練營|強化篇 演算法導論 第四版


回頁首

本書範例程式請線上下載,下載方式請見書內說明。
其內容僅供合法持有本書的讀者使用,未經授權不得抄襲、轉載或任意散佈。


  
 

關於碁峯隱私權政策聯絡我們    
碁峯資訊股份有限公司 GOTOP INFORMATION INC.
台北市南港區三重路66號7樓之6 / 7F.-6,No.66,Sanchong Rd.,Nangang District,Taipei
TEL:(02)2788-2408 FAX:(02)8192-4433 劃撥帳號:14244383
Copyright 2025© GOTOP Information Inc, All Rights Reserved 請勿任意連結、轉載