AI超神應用術:Google Gemini × NotebookLM × Nano Banana Pro × Veo × Flow × Gemini Live全解鎖(最強全面升級版)(附3大學習資源:範例素材/提示詞/影音教學) 
作者: 鄧君如 總監製 / 文淵閣工作室 編著
書號: ACV049000     出版日: 2026/01/29
ISBN: 9786264252720     EAN: 9786264252720
紙本書價格: 499     附件: 
電子書: 尚未出版
試讀  
  博客來  
  金石堂  
  天瓏  
  MOMO  
  團體購書



回頁首
Google AI家族為什麼強得離譜?Gemini厲害在哪裡?
一堆AI工具到底可以怎麼用?一本書帶你快速掌握超強功能,
輕鬆駕馭神級應用,亮點、大招全公開!

最強290便利技!智慧AI助理,35+實務應用

‧Gemini 3一鍵將資料視覺化,生成簡報、資訊圖表、視覺版面配置與動態檢視,傳遞關鍵重點。
‧圖像、影片多圖融合,結合攝影後製與中文字設計,用腳本打造具敘事力與語音的影片。
‧完整涵蓋對話探索、行銷文案、行程規劃、會議記錄、研究整理到Podcast雙人語音。
‧別再複製貼上!Gemini整合NotebookLM,呼叫筆記本生成圖像與可編輯式簡報。

【超值加贈】3大學習資源
‧全書範例素材‧提示詞
‧6大影音教學
【影音教學1】打造Gem專屬簡報製作AI助理
【影音教學2】NotebookLM隨身筆記
【影音教學3】隨手一拍,收據與便利貼一鍵整理成試算表
【影音教學4】Gemini 3 × Nano Banana Pro打造可編輯高質感簡報
【影音教學5】隨手一拍,讓Gemini來解答
【影音教學6】Gemini Live語音互動新模式

Google AI完全活用,全面升級
知識×視覺×影音×行動,精準掌握

完整解析Google AI超進化應用工具,協助你在知識整理、文案撰寫、影音創作與互動設計上全面升級,打造職場與生活不可或缺的效率力 × 創造力。
無論你是想追求效率與創意的上班族、內容創作者、個人自由工作者,或是老師、學生,都能學會真正用得上的AI應用技能。

■ Gemini x Google Workspace AI全方位合體
Gemini與Google雲端辦公軟體結合,化身智慧工作夥伴,協助處理文件(資料整理與優化)、試算表(數據處理與分析)、簡報(內容生成與創意設計)、YouTube(影音搜尋、摘要與分析)、Gmail(智慧郵件撰寫與快速回覆)、日曆(標註重要日期、時間,隨時掌握行程)…等,讓工作變得又快又輕鬆。

■ 智慧生活 × 行程規劃零煩惱
需要安排行程或規劃旅行?Gemini一鍵完成行程安排、查詢航班與住宿、整合地圖路線。
想要生活更便利?AI協助健康資訊整理、行事曆與每日提醒,貼心又實用。

■ 知識整合 × 研究、摘要與報告高效輸出
會議記錄太冗長!快速生成摘要、整併手寫筆記、列項行動清單。
研究資料太分散!Deep Research深度研究輸出專業報告,NotebookLM專屬知識庫一鍵生成心智圖、報告、學習卡、資訊圖表、簡報與資料表。

■ 短片製作 × 社群爆款必備技
Veo依腳本進行多圖像融合生成影片,Flow讓畫面無限延伸,完成行銷短片。

■ 視覺創作 × 圖像、簡報、資訊圖表零門檻
Nano Banana Pro將想法轉成可用的視覺成果。一鍵生成圖像創作、品牌包裝、四格漫畫、證件照與空間示意圖,以及人物穿搭、產品展示、專業簡報到數據資訊圖表。

■ 互動式呈現 × 體驗再進化
Canvas幫你生成知識報告、資訊圖表、網頁、遊戲互動、簡報、測驗題與雙人對談的Podcast,把靜態內容升級為多媒體互動體驗。

■ 企劃行銷 × 應用、探索學習好幫手
Gem可成為你的專屬助手,協助企劃發想、文案撰寫與推廣策略;也能化身學習教練,整理知識、設計學習路徑。
需要教材或品牌手冊?Storybook快速生成雙語故事書與互動學習手冊。

■智慧行動 × 隨身AI神助理
Gemini App × Gemini Live × NotebookLM App支援語音互動、即時翻譯與資訊查找、影音摘要與逐字稿,AI助理隨時待命。

回頁首
一個致力於資訊圖書創作三十餘載的工作團隊,擅長用輕鬆詼諧的筆觸,深入淺出介紹難懂的IT技術,並以範例帶領讀者學習電腦應用的大小事。
我們不賣弄深奧的專有名辭,奮力堅持吸收新知的態度,誠懇地與讀者分享在學習路上的點點滴滴,讓軟體成為每個人改善生活應用、提昇工作效率的工具。
舉凡數位生活、文書處理、程式開發、美工動畫、攝影修片、網頁製作,都是我們專注的重點,而不同領域有各自專業的作者組成,以進行書籍的規劃與編寫。一直以來,感謝許多讀者與學校老師的支持,選定為自修用書或授課教材。衷心期待能盡我們的心力,幫助每一位讀者燃燒心中的小宇宙,用學習的成果在自己的領域裡發光發熱!
我們期待自己能在每一本創作中注入快快樂樂的心情來分享, 也期待讀者能在這樣的氛圍下快快樂樂的學習。

官方網站:www.e-happy.com.tw
FB粉絲團:www.facebook.com/ehappytw


回頁首

【AI 全面啟動篇】

PART 1 精準掌握 Gemini:AI 智慧協作新時代

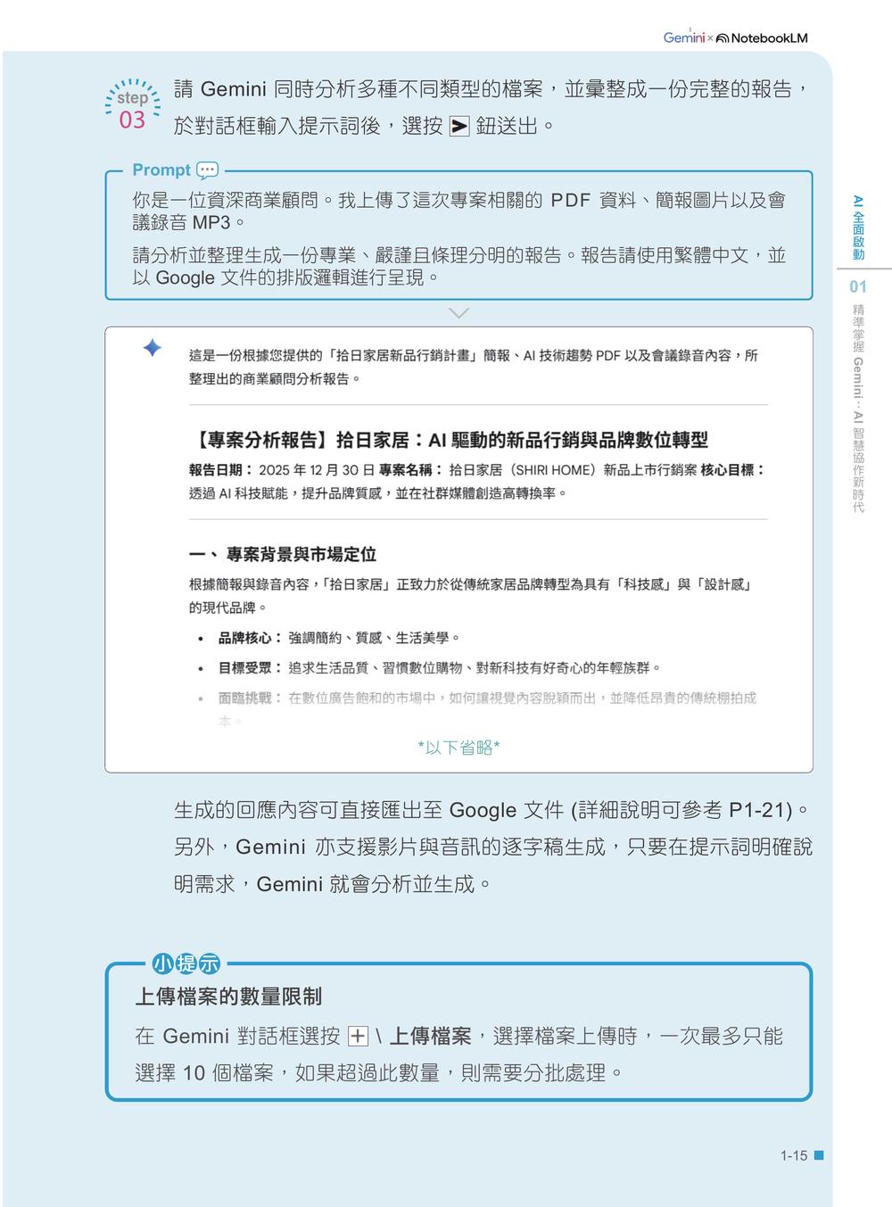
Tip 1 探索 Gemini 3 的多元應用
Tip 2 Gemini 介面與功能導覽
Tip 3 掌握 Prompt 提問技巧
Tip 4 多模態能力進化:圖文影音一起解析
Tip 5 朗讀與查證回應內容
Tip 6 Gemini 對話管理與分享
Tip 7 掌握 Gemini 活動記錄與個人化設定
Tip 8 Gemini 免費與付費方案的差異
Tip 9 升級 Google One 盡情運用 Gemini

PART 2 Google 生態系中的 Gemini 力量:全方位整合

Tip 1 Gemini 與 Google Workspace 的結合
Tip 2 Gmail:智慧郵件撰寫與快速回覆
Tip 3 Google 文件:資料整理與優化
Tip 4 Google 試算表:數據處理與分析
Tip 5 Google 簡報:內容生成與創意設計
Tip 6 Google 旅遊:智慧導遊規劃行程
Tip 7 YouTube:影音搜尋、摘要與分析


【AI 視覺與影音篇】

PART 3 Nano Banana Pro 視覺魔法:AI 影像生成與創意設計

Tip 1 Nano Banana Pro 圖像生成神器
Tip 2 提示詞技巧:開啟 AI 創意新視界
Tip 3 開始創作:生成第一張 AI 圖像
Tip 4 精準優化與調整畫面關鍵細節
Tip 5 打造專屬品牌的視覺化 Logo
Tip 6 上傳品牌識別頁與包裝生成示意圖
Tip 7 打造品牌吉祥物與專屬貼圖
Tip 8 打造社群貼文四格漫畫
Tip 9 設計整合:姿勢、穿搭到海報製作
Tip 10 形象識別:生活照轉換為專業證件照
Tip 11 進階創作:室內設計預視圖
Tip 12 視覺化數據:中文資訊圖表設計

PART 4 Veo 影片創作:AI 突破敘事與導演力

Tip 1 Veo 影片生成神器引爆行銷新趨勢
Tip 2 提示詞技巧:開啟 AI 影片新視界
Tip 3 開始創作:生成第一支 Veo 影片
Tip 4 圖像素材轉化為創意影片
Tip 5 進階創作:主題發想到行銷影片生成

PART 5 Flow 影音製片室:超越畫面框架無限延伸

Tip 1 Google Flow 跨越想像的影音開演
Tip 2 Flow TV:創意靈感來源
Tip 3 Flow 基礎入門與介面解析
Tip 4 開始創作:生成第一支 Flow 影片
Tip 5 以開始與結束畫面打造影片效果
Tip 6 指定影片主體與元素創作影片
Tip 7 透過提示詞無限延伸影片
Tip 8 影片編排剪輯與下載


【AI 進階應用篇】

PART 6 Gemini 多元應用:從協作到專屬 AI 助理

Tip 1 Canvas 編寫知識報告
Tip 2 Canvas 建立網頁
Tip 3 Canvas 建立資訊圖表
Tip 4 Canvas 建立測驗
Tip 5 Canvas 雙人對談的 Podcast
Tip 6 網頁與資訊圖表體驗 AI 互動式應用
Tip 7 Canvas 建立簡報並下載
Tip 8 Canvas 設計互動遊戲 - 教學應用
Tip 9 Canvas 設計互動介面 - 產品行銷
Tip 10 動態檢視 - 數據分析儀表板
Tip 11 視覺版面配置 - 資訊結構化呈現
Tip 12 Deep Research 資料深度研究
Tip 13 Gem 打造專屬 AI 助手
Tip 14 Gem Storybook 打造 AI 故事繪本
Tip 15 Gemini 3 x Nano Banana Pro 打造可編輯高質感簡報 (教學影片)
Tip 16 打造 Gem 你的專屬簡報製作 AI 助理 (教學影片)

PART 7 NotebookLM 高效知識管理與分析:打造專屬知識庫

Tip 1 NotebookLM 高效知識管理與分析
Tip 2 登入並開啟第一本筆記本
Tip 3 認識筆記本畫面
Tip 4 首頁畫面管理筆記本
Tip 5 上傳多類型資料來源
Tip 6 管理資料來源
Tip 7 閱讀每份資料摘要與重要主題
Tip 8 閱讀每份資料內容與逐字稿
Tip 9 一鍵生成心智圖:掌握學習脈絡
Tip 10 一鍵生成報告文件:洞察關鍵資訊
Tip 11 一鍵生成學習卡:複習與強化記憶
Tip 12 一鍵生成資訊圖表:提升內容吸引力
Tip 13 一鍵生成簡報:關鍵高質感呈現
Tip 14 一鍵生成資料表:表格與 Google 試算表
Tip 15 問答與分析
Tip 16 將重要回應儲存至記事
Tip 17 將記事轉換為來源


PART 8 NotebookLM 實戰工作術:企劃、行銷分析與研究一次掌握

Tip 1 Gemini 可以匯入 NotebookLM 筆記!
Tip 2 高效協作職場行政與會議助理好幫手
Tip 3 高效協作市場與競品分析
Tip 4 高效研讀學術資料與撰寫論文報告
Tip 5 NotebookLM 你的隨身筆記:智慧行動幫手 (教學影片)

PART 9 Gemini AI 隨身助理:智慧行動生活

Tip 1 行動裝置 Gemini App 應用技巧
Tip 2 行動裝置提問技巧
Tip 3 隨手一拍,讓 Gemini 告訴你答案 / 料理分析與產品包裝翻譯 (教學影片)
Tip 4 隨手一拍,收據與便利貼一鍵整理成試算表! (教學影片)
Tip 5 Gemini Live 語音互動新模式 (教學影片)

回頁首

AI超神筆記術:NotebookLM高效資料整理與分析280技(最強全面進化版) (附範例素材/提示...more AI超神活用術:Felo搜尋、筆記、簡報、網頁、知識庫、心智圖與視覺圖表全能助手 Notion X AI高效管理300招(第二版):筆記×資料庫×團隊協作×自動化,數位生活與工作最佳...more


回頁首

‧全書範例素材‧提示詞
‧6大影音教學
【影音教學1】打造Gem專屬簡報製作AI助理
【影音教學2】NotebookLM隨身筆記
【影音教學3】隨手一拍,收據與便利貼一鍵整理成試算表
【影音教學4】Gemini 3 × Nano Banana Pro打造可編輯高質感簡報
【影音教學5】隨手一拍,讓Gemini來解答
【影音教學6】Gemini Live語音互動新模式

僅提供已加入碁峰會員之教師申請任教科目之教師資源:教學投影片、習題解答、教學樣書、線上測驗系統…,若申請未任教科目之教學資源,碁峰保有核發與否之權利。
若您已是碁峰教師會員,請直接於左方 教師登入區 輸入帳號密碼。
若您尚未加入會員,請先 加入會員,即可享有多項教師專屬服務。
遍佈北中南,陣容堅強的碁峰業務團隊,都將竭誠的為您服務
請利用申請表單填寫欲申請之相關教學資源,將盡快為您處理
教學配件(教學投影片)

  
 

關於碁峯隱私權政策聯絡我們    
碁峯資訊股份有限公司 GOTOP INFORMATION INC.
台北市南港區三重路66號7樓之6 / 7F.-6,No.66,Sanchong Rd.,Nangang District,Taipei
TEL:(02)2788-2408 FAX:(02)8192-4433 劃撥帳號:14244383
Copyright 2025© GOTOP Information Inc, All Rights Reserved 請勿任意連結、轉載