透視C語言指標 | 深度探索記憶體管理核心技術
Understanding and Using C Pointers
 
作者: Richard Reese
譯者: 莊弘祥
書號: A387     出版日: 2013/10/23
ISBN: 9789862769409     EAN: 9789862769409
紙本書價格: 480     附件: 
電子書: 尚未出版
試讀  
  博客來  
  金石堂  
  天瓏  
  MOMO  
  團體購書



回頁首
深入理解 C 語言指標與記憶體管理能提昇程式設計能力。本書以實務應用為導向,介紹指標在動態記憶體操作、輔助資料結構實作與存取硬體的各種機制,在書中作者透過記憶體模型為讀者示範,如何將指標與陣列、字串、結構以及函式結合的各種使用方式。

指標讓 C 語言有強大的彈性與能力,卻也難以精通--很難找到指標相關的參考資源。無論是初學者或是有經驗的 C/C++ 程式設計師與開發人員,本書鉅細靡遺涵蓋讀者所需要的資訊。

‧介紹指標,包含不同指標型態的宣告
‧學習動態記憶體配置、釋放以及其他記憶體管理技巧
‧使用將資料傳入函數或自函數中傳回的技巧
‧透過陣列與指標的關係理解陣列的基礎概念
‧介紹字串的基礎,以及指標的各種字串操作
‧瞭解指標各能造成的安全問題,如緩衝區溢位
‧學習各種指標技巧,如不透明指標(opaque pointer)、有界指標(bounded pointer)以及使用 restrict 關鍵字

Richard Reese, 是德州 Stephaenville 的 Tarleton 州立大學的助理教授,有三十年的產業界與學術界經驗,包含了十年在 Lockheed Martin 支援軟體開發


回頁首

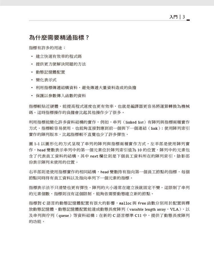
第一章 入門
第二章 C語言的動態記憶體管理
第三章 指標與函數
第四章 指標與陣列
第五章 指標與字串
第六章 指標與結構
第七章 安全問題與不當使用指標
第八章 其他補充

回頁首

Binary Hacks--駭客秘傳技巧一百招 易讀程式之美學|提升程式碼可讀性的簡單法則 專案管理人應該知道的97件事 | 來自專家的集體智慧

回頁首

請選擇所需之附件
勘誤資料
檔案名稱
下載
檔案名稱
下載
errata20190528


 


  
 

關於碁峯隱私權政策聯絡我們    
碁峯資訊股份有限公司 GOTOP INFORMATION INC.
台北市南港區三重路66號7樓之6 / 7F.-6,No.66,Sanchong Rd.,Nangang District,Taipei
TEL:(02)2788-2408 FAX:(02)8192-4433 劃撥帳號:14244383
Copyright 2025© GOTOP Information Inc, All Rights Reserved 請勿任意連結、轉載