混合雲安全架構|零信任原則的安全設計方法與實作
Security Architecture for Hybrid Cloud
 
作者: Mark Buckwell, Stefaan Van daele, Carsten Horst
譯者: 柳百郁
書號: A804     出版日: 近期出版
ISBN: 9786264252515     EAN: 9786264252515
紙本書價格: 780     附件: 
電子書: 尚未出版
試讀  
  天瓏  
  團體購書



回頁首
隨著企業加速邁向混合多重雲架構,必須以架構化方式保障工作負載安全。零信任原則需要系統化的實作方式,交付安全解決方案。尤其是受監管的企業,更需要嚴謹的架構化思維流程,以確保安全控制的有效性,同時持續提供防護。

本書首度提出全面性的混合多重雲安全處理方式,整合經時間驗證的架構性技術,以合規性、威脅模型分析與零信任實作,提供整體性的端對端安全處理方式,確保安全解決方案架構開發具備可重複性與一致性。

架構師將能夠透過技術、工作成果與案例研究的結合,學習如何有效識別威脅與執行因應措施,強化學習過程。本書將深入探討:

.建立整合資安的解決方案架構,並理解其對促進清晰溝通的重要性
.安全架構師扮演的角色,以及這些技術與非資安領域專家的關聯
.安全解決方案架構、設計思維、企業資安架構與工程之間的相互關聯
.架構師如何以一致的端對端實作方式,將安全性整合至應用程式與基礎架構的解決方案中
.運用架構化思維,開發新型安全解決方案的方式


★★ 來自業界專家的推薦 ★★

「本書提供豐富的資訊,從策略領導階層到架構師再到工程師,為 IT 與資安領域的專業人士提供全方位協助。」
── Sarah Brown,NATO NCI Agency首席網路安全負責人

「本書提供全面且容易理解的安全架構方式,有望成為這個領域的標準參考文獻。」
── Paul Krause,Surrey大學榮譽教授

「本書為所有負責將安全性整合至解決方案架構之人士,提供絕佳參考價值。」
── Peter Vincent,IBM企業安全架構師

「本書精煉眾多熟練的從業人員,在數千次成功雲端部署中所累積的智慧,並基於這些經驗深度檢視架構性思維。對於所有在複雜系統中負責安全性、可擴縮性、可用性以及易用性的人來說,這都是一本必讀的書籍。」
── Chris Dotson,傑出工程師,《Practical Cloud Security》作者

回頁首
Mark Buckwell 是擁有30年架構與交付安全解決方案經驗的雲端安全架構師、思想領袖、演說家與訓練師。
Stefaan Van daele 是IBM網路安全服務的區域CTO與安全架構師。
Carsten Horst 是安全架構師,也是具有25年經驗的IBM副合夥人。


回頁首

【第一部分 概念】
第一章 介紹
基本安全技術
安全架構師角色
本書結構
總結
延伸學習
練習

第二章 架構概念
從設計思維到合規
企業架構與解決方案架構
零信任架構
技術:企業安全架構

【第二部分 規劃】
第三章 企業背景環境
階段性人為產物
外部因素
內部因素
總結
練習

第四章 需求與限制
階段性人為產物
需求概念
指定功能性需求
案例研究:流程定義
定義非功能性需求
案例研究:詳列需求目錄
需求可追溯性
總結
練習

【第三部分 設計】
第五章 系統關係
階段性人為產物
資料保護
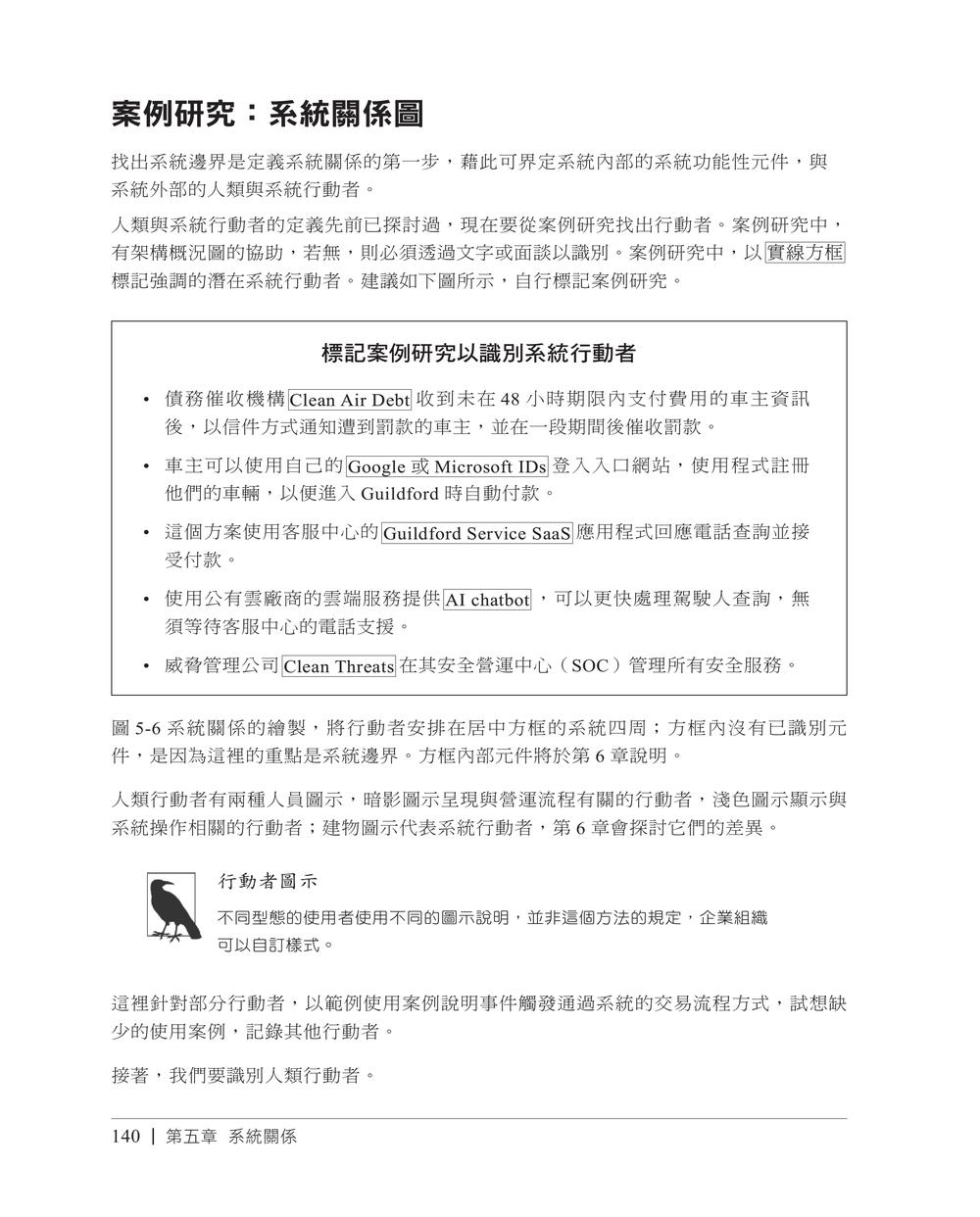
系統關係圖
案例研究:系統關係圖
資訊資產清單
總結
練習

第六章 應用程式安全
階段性人為產物
功能性觀點
元件架構
案例研究:元件架構
安全概念
威脅模型分析
案例研究:威脅模型
總結
練習

第七章 共同責任
階段性人為產物
雲端運算概念
共同責任模型
案例研究:共同責任模型
總結
練習

第八章 基礎結構安全性
階段性人為產物
部署觀點
案例研究:部署架構圖
零信任的安全基礎結構
案例研究:零信任
雲端架構
案例研究:雲端架構圖
總結
練習

第九章 架構模式與決策
階段性人為產物
架構模式
可部署架構
架構性決策
案例研究:架構性決策
總結
練習

【第四部分 建置】
第十章 安全開發與保證
階段性人為產物
軟體開發生命週期
從 DevOps 到 DevSecOps
安全保證
雲端安全營運模型
風險、假設、問題與相依性
案例研究:RAID 日誌
總結
練習

【第五部分 運作】
第十一章 安全營運
階段性人為產物
共同責任
定義流程、程序與工作說明
案例研究:漏洞管理服務
案例研究:部署架構更新
威脅偵測使用案例
案例研究:威脅偵測使用案例
意外事件應變操作手冊
案例研究:事件應變操作手冊
威脅可追溯性矩陣
總結
練習

【第六部分 總結】
第十二章 結語
入門指南
安全性架構的人工智慧
總結
學習、實作,然後分享
練習

附錄A 案例研究
附錄B 人為產物對應
附錄C 練習題解答

回頁首

雲端原生資安指南|CNAPP打造DevSecOps零死角防護 Kali Linux學習手冊 第二版|安全測試、滲透測試與道德駭客 白話Web應用程式安全:洞悉駭客手法與防禦攻略


  
 

關於碁峯隱私權政策聯絡我們    
碁峯資訊股份有限公司 GOTOP INFORMATION INC.
台北市南港區三重路66號7樓之6 / 7F.-6,No.66,Sanchong Rd.,Nangang District,Taipei
TEL:(02)2788-2408 FAX:(02)8192-4433 劃撥帳號:14244383
Copyright 2025© GOTOP Information Inc, All Rights Reserved 請勿任意連結、轉載