內行人才知道的生成式 AI系統設計面試指南
Generative AI System Design Interview
 
作者: Ali Aminian、Hao Sheng
譯者: 藍子軒
書號: ACL073000     出版日: 2025/12/16
ISBN: 9786264252249     EAN: 9786264252249
紙本書價格: 750     附件: 
電子書: 尚未出版
試讀  
  博客來  
  金石堂  
  天瓏  
  MOMO  
  團體購書



回頁首

生成式AI + 系統設計 + 面試攻略
10道真實面試實例 × 280+圖解 × 7步驟設計架構


「這是一本絕佳的參考書,內容充滿趣味、實用的案例研究、深入的見解與淺顯易懂的範例。對於正在準備生成式AI系統設計面試的人來說,絕對是無價之寶。」
—— Chip Huyen,《設計機器學習系統》與《AI工程》的作者

「這是一本進入這個領域不可或缺的指南。即使是我這樣對生成式AI領域已相當熟悉的人,如果沒有這本書,在面試中也可能會招架不住!本書成功搭起從底層演算法到實際產品所需的完整系統架構之間的橋樑。真心推薦給所有想在正式環境下實作GenAI解決方案的人。」
—— Damien Benveniste,前Meta機器學習技術主管


要在面試中設計生成式AI(Generative AI,簡稱GenAI)系統,是一項既複雜又具挑戰性的任務。本書提供清晰且結構化的方法,引導你有系統地掌握各類生成式AI系統設計題目。透過實用的框架與真實案例,幫助你更輕鬆理解並應用這些概念。

本書可以看作是《內行人才知道的機器學習系統設計面試指南》的延伸之作。前作聚焦於搜尋與推薦系統等主題,而本書則專注於生成式系統,透過詳盡的範例與說明,帶你理解生成式AI系統在實務中的實際構建方式。


本書內容有些什麼?
- 揭示面試官真正關心的是什麼,以及背後的原因。
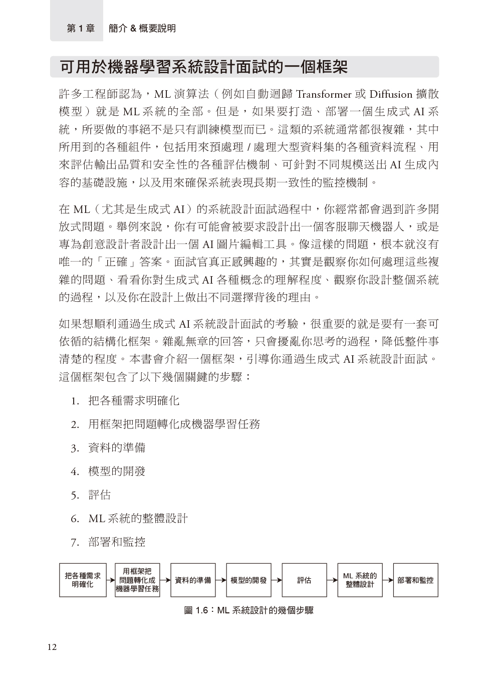
- 系統性的的7步驟問題拆解框架,幫助你分析與回答生成式AI系統設計面試題。
- 10道真實的生成式AI系統設計題,並提供詳細的解決方案。
- 超過280張圖表,幫助你輕鬆理解複雜且抽象的系統架構。

回頁首
Ali Aminian 是一位作家與電腦科學家,曾任職於Adobe和Google等知名科技公司。他所著的《內行人才知道的機器學習系統設計面試指南》在Amazon上銷售表現亮眼,並已被翻譯成多種語言。他專長於開發具備智慧、安全與高效的大型AI系統。

Hao Sheng 現任Apple的機器學習工程經理,擁有史丹佛大學計算工程博士學位。他的研究成果曾發表於NeurIPS、AIES等頂尖學術會議,亦曾在Apple、TikTok、Landing AI、Amazon與 Citadel擔任技術職位。他的專業涵蓋先進AI系統、分散式運算與生成式AI領域。


回頁首

第1章 簡介&概要說明
第2章 Gmail智慧撰寫
第3章 Google翻譯
第4章 ChatGPT:個人助理聊天機器人
第5章 圖片說明
第6章 RAG檢索增強生成
第7章 逼真的人臉生成
第8章 高解析度圖片合成
第9章 文字轉圖片生成
第10章 個人化頭像生成
第11章 文字轉影片生成
後記

回頁首

內行人才知道的機器學習系統設計面試指南 內行人才知道的系統設計面試指南 第二輯 內行人才知道的系統設計面試指南


  
 

關於碁峯隱私權政策聯絡我們    
碁峯資訊股份有限公司 GOTOP INFORMATION INC.
台北市南港區三重路66號7樓之6 / 7F.-6,No.66,Sanchong Rd.,Nangang District,Taipei
TEL:(02)2788-2408 FAX:(02)8192-4433 劃撥帳號:14244383
Copyright 2025© GOTOP Information Inc, All Rights Reserved 請勿任意連結、轉載