×
SQL Server管理實戰(適用SQL Server 2022/2019)(電子書)
作者: 胡百敬、洪玉茹、周妙謙、姚巧玫、林英豪、陳輝瑞
書號: ICD023200
出版日: 2023/08/08
EISBN:9786263246591
附件: 線上下載
定價: 800
電子書: 已出版
購買電子書
內容特色
台灣微軟雲端解決方案副總經理 宋明遠 專業推薦!

* 完整涵蓋SQL Server 2022及其向下相容版本之管理技巧
* 從DBA觀點出發,建立正確的資料庫系統觀念
* 最實用的企業級資料庫管理與維護指南,解決常見的技術瓶頸

現今的資訊系統邁向全面性地連結整合,從手機、平板乃至於各種裝置、個人電腦與伺服器在結合公有/私有雲後,強化了無所不在的資料應用。但隨之而來的是處理資料的質與量爆增。企業的競爭力絕大部分取決於資訊系統,而資訊系統的核心之一是資料庫。
本書作者以累計超過30年的資料庫管理經驗,由建置穩健的資料庫系統開始,教導讀者一步步打造出可靠有效的環境,並學會最實務的管理與維護技巧。

■ 介紹SQL Server 2022的新功能,說明其設計理念與應用情境。
■ 安裝SQL Server,介紹硬體需求、選擇適當的服務、元件與帳戶,設定系統的驗證模式與管理帳戶的密碼等,開始邁入SQL Server的殿堂。
■ 說明SQL Server Management Studio(SSMS)各項功能,透過圖形化管理介面來管理伺服器。
■ 解說SQL Server資料庫的資料檔案與交易記錄檔案的結構與特性,以獲取最佳磁碟效能。
■ 計畫完善的備份/還原策略,可協助保護資料庫免於遺失資料。藉由還原備份和復原資料庫來測試備份/還原策略,以有效地面對各類災難事件。
■ SQL Server提供完善的自動化自我管理機制,管理人員可將管理工作交由SQL Server Agent服務代勞,讓管理SQL Server資料庫系統事半功倍。
■ 介紹監控常用的擴充事件和SQL Server Profiler工具程式,並說明如何透過Windows系統提供的效能計數器分析整體效能,以透過資源管理員控管伺服器上的硬體資源。
■ 說明系統「可用性」的需求及規劃,進而說明SQL Server提供的「高可用性」解決方案及相關技術。
■ 實做SQL Server不同類型的複寫,針對部分的資料內容,持續且即時地將變動從一個資料庫帶到另一個資料庫。
■ 介紹Azure上與SQL Server相關的架構與技術,說明備份與高可用性、基本的安全規劃、紀錄與監控,以及自動化作業等。
章節目錄
Chapter 1 資料庫管理系統與SQL Server
 1.1 SQL Server 2022資料平台新增與強化的功能
 1.2 本書導覽
Chapter 2 安裝與基本管理
 2.1 重要安装選項與意義
 2.2 按部就班安装SQL Srver 2022
 2.3 初探管理SQL Server 2022服務
Chapter 3 認識管理工具
 3.1 SQL Server Management Studio環境介紹
 3.2 SQL Server組態管理員
 3.3 sqlcmd公用程式
 3.4 說明檢視器
 3.5 實作練習:使用SQL Server Management Studio與sqlcmd工具程式
Chapter 4 建立與管理使用者資料庫
 4.1 資料庫的組成
 4.2 建立資料庫
 4.3 資料表
 4.4 建立資料表
 4.5 利用資料庫圖表功能建立資料表
 4.6 實用的資料表設計技巧
 4.7 實作練習:建立資料庫與資料表
Chapter 5 備分與還原資料庫
 5.1 SQL Server基本備觀念
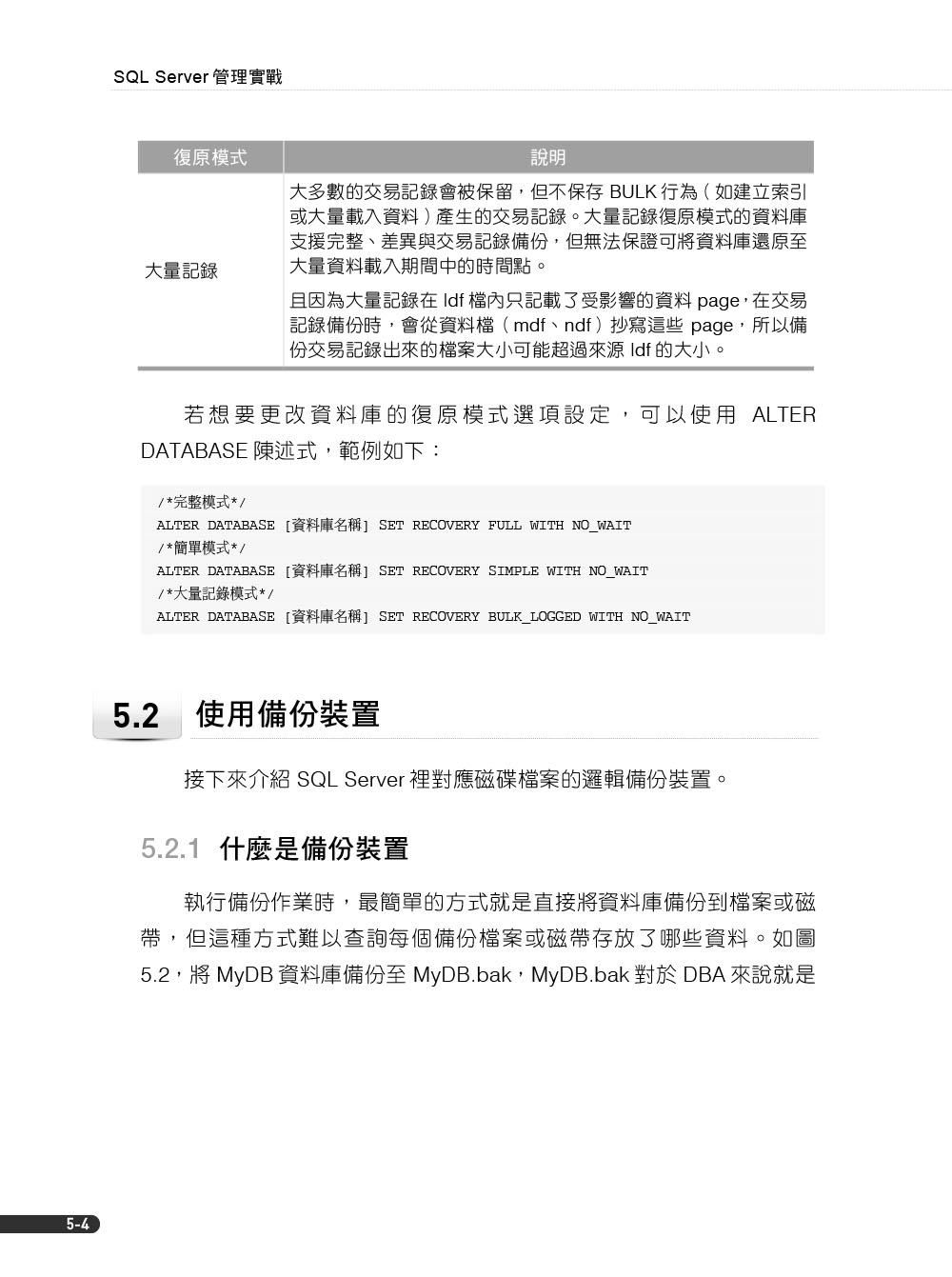
 5.2 使用備份裝置
 5.3 SQL Server資料庫的備份類型
 5.4 使用BACKUP陳述式備份資料庫或交易記錄
 5.5 使用Management Studio備分資料庫
 5.6 如何規劃備份策略
 5.7 使用兩個以上備份裝置
 5.8 備份至URL
 5.9 受管理的備份
 5.10 還原資料庫的前置工作
 5.11 還原作業的三種復原選項
 5.12 使用RESTORE陳述式執行還原作業
 5.13 使用Management Studio執行還原作業
 5.14 大型資料庫的備份還原策略
 5.15 線上還原
 5.16 加速資料庫復原(Accelerated Database Recovery, ADR)
 5.17 master資料庫的備份與重建
 5.18 還原master資料庫
Chapter 6 自動化管理工作
 6.1 SQL Server自動化管理如運作
 6.2 定義作業
 6.3 SQL Server Database Mail
 6.4 設定SQL Server Agent Mail使用的郵件設定檔
 6.5 SQL Server Agent Proxy
 6.6 資料庫維護計畫
Chapter 7 基礎監控工具
 7.1 SQL Server Profiler
 7.2 擴充事件(Extended Events)
 7.3 查詢存放區(Query Store)
 7.4 效能監視器(Performance Counter)
 7.5 資源管理員(Resource Governor)
Chapter 8 SQL Server高可用性
 8.1 可用性概述
 8.2 可用性群組
Chapter 9 資料庫複寫
 9.1 複寫簡介
 9.2 散發者組態設定
 9.3 快照式複寫
 9.4 監控複寫活動
 9.5 交易式複寫
 9.6 對點交易式複寫
 9.7 合併式複寫
Chapter 10 整合Azure
 10.1 可用的Azure SQL服務類型
 10.2 備份與高可用性
 10.3 安全
 10.4 紀錄與監控
 10.5 自動化作業
Appendix A 認識系統資料庫與系統物件
 A.1 系統資料庫
 A.2 移動系統資料庫
 A.3 系統物件
Appendix B 檢視日常營運報表
 B.1 標準報表
 B.2 自訂報表
 B.3 效能資料收集分析與管理資料倉儲
Appendix C 原則式管理
 C.1 認識原則式管理
 C.2 使用SQL Server最佳作法範本建立原則
 C.3 設計原則式管理
 C.4 原則的評估模式
 C.5 中央管理伺服器
Appendix D 整合Windows PowerShell
 D.1 何謂PowerShell
 D.2 SQL Server與PowerShell的整合
 D.3 綜合應用
 D.4 dbaTools模組
SQL Server管理實戰(適用SQL Server 2022/2019)(電子書) 分享
  • 作者: 胡百敬、洪玉茹、周妙謙、姚巧玫、林英豪、陳輝瑞
  • 書號:ICD023200
  • EISBN:9786263246591
  • 出版日:2023/08/08
  • 定價:$ 800
  • 電子書:已出版
  • 購買紙本書

    MOMO  
    內容特色
    台灣微軟雲端解決方案副總經理 宋明遠 專業推薦!

    * 完整涵蓋SQL Server 2022及其向下相容版本之管理技巧
    * 從DBA觀點出發,建立正確的資料庫系統觀念
    * 最實用的企業級資料庫管理與維護指南,解決常見的技術瓶頸

    現今的資訊系統邁向全面性地連結整合,從手機、平板乃至於各種裝置、個人電腦與伺服器在結合公有/私有雲後,強化了無所不在的資料應用。但隨之而來的是處理資料的質與量爆增。企業的競爭力絕大部分取決於資訊系統,而資訊系統的核心之一是資料庫。
    本書作者以累計超過30年的資料庫管理經驗,由建置穩健的資料庫系統開始,教導讀者一步步打造出可靠有效的環境,並學會最實務的管理與維護技巧。

    ■ 介紹SQL Server 2022的新功能,說明其設計理念與應用情境。
    ■ 安裝SQL Server,介紹硬體需求、選擇適當的服務、元件與帳戶,設定系統的驗證模式與管理帳戶的密碼等,開始邁入SQL Server的殿堂。
    ■ 說明SQL Server Management Studio(SSMS)各項功能,透過圖形化管理介面來管理伺服器。
    ■ 解說SQL Server資料庫的資料檔案與交易記錄檔案的結構與特性,以獲取最佳磁碟效能。
    ■ 計畫完善的備份/還原策略,可協助保護資料庫免於遺失資料。藉由還原備份和復原資料庫來測試備份/還原策略,以有效地面對各類災難事件。
    ■ SQL Server提供完善的自動化自我管理機制,管理人員可將管理工作交由SQL Server Agent服務代勞,讓管理SQL Server資料庫系統事半功倍。
    ■ 介紹監控常用的擴充事件和SQL Server Profiler工具程式,並說明如何透過Windows系統提供的效能計數器分析整體效能,以透過資源管理員控管伺服器上的硬體資源。
    ■ 說明系統「可用性」的需求及規劃,進而說明SQL Server提供的「高可用性」解決方案及相關技術。
    ■ 實做SQL Server不同類型的複寫,針對部分的資料內容,持續且即時地將變動從一個資料庫帶到另一個資料庫。
    ■ 介紹Azure上與SQL Server相關的架構與技術,說明備份與高可用性、基本的安全規劃、紀錄與監控,以及自動化作業等。
    章節目錄
    Chapter 1 資料庫管理系統與SQL Server
     1.1 SQL Server 2022資料平台新增與強化的功能
     1.2 本書導覽
    Chapter 2 安裝與基本管理
     2.1 重要安装選項與意義
     2.2 按部就班安装SQL Srver 2022
     2.3 初探管理SQL Server 2022服務
    Chapter 3 認識管理工具
     3.1 SQL Server Management Studio環境介紹
     3.2 SQL Server組態管理員
     3.3 sqlcmd公用程式
     3.4 說明檢視器
     3.5 實作練習:使用SQL Server Management Studio與sqlcmd工具程式
    Chapter 4 建立與管理使用者資料庫
     4.1 資料庫的組成
     4.2 建立資料庫
     4.3 資料表
     4.4 建立資料表
     4.5 利用資料庫圖表功能建立資料表
     4.6 實用的資料表設計技巧
     4.7 實作練習:建立資料庫與資料表
    Chapter 5 備分與還原資料庫
     5.1 SQL Server基本備觀念
     5.2 使用備份裝置
     5.3 SQL Server資料庫的備份類型
     5.4 使用BACKUP陳述式備份資料庫或交易記錄
     5.5 使用Management Studio備分資料庫
     5.6 如何規劃備份策略
     5.7 使用兩個以上備份裝置
     5.8 備份至URL
     5.9 受管理的備份
     5.10 還原資料庫的前置工作
     5.11 還原作業的三種復原選項
     5.12 使用RESTORE陳述式執行還原作業
     5.13 使用Management Studio執行還原作業
     5.14 大型資料庫的備份還原策略
     5.15 線上還原
     5.16 加速資料庫復原(Accelerated Database Recovery, ADR)
     5.17 master資料庫的備份與重建
     5.18 還原master資料庫
    Chapter 6 自動化管理工作
     6.1 SQL Server自動化管理如運作
     6.2 定義作業
     6.3 SQL Server Database Mail
     6.4 設定SQL Server Agent Mail使用的郵件設定檔
     6.5 SQL Server Agent Proxy
     6.6 資料庫維護計畫
    Chapter 7 基礎監控工具
     7.1 SQL Server Profiler
     7.2 擴充事件(Extended Events)
     7.3 查詢存放區(Query Store)
     7.4 效能監視器(Performance Counter)
     7.5 資源管理員(Resource Governor)
    Chapter 8 SQL Server高可用性
     8.1 可用性概述
     8.2 可用性群組
    Chapter 9 資料庫複寫
     9.1 複寫簡介
     9.2 散發者組態設定
     9.3 快照式複寫
     9.4 監控複寫活動
     9.5 交易式複寫
     9.6 對點交易式複寫
     9.7 合併式複寫
    Chapter 10 整合Azure
     10.1 可用的Azure SQL服務類型
     10.2 備份與高可用性
     10.3 安全
     10.4 紀錄與監控
     10.5 自動化作業
    Appendix A 認識系統資料庫與系統物件
     A.1 系統資料庫
     A.2 移動系統資料庫
     A.3 系統物件
    Appendix B 檢視日常營運報表
     B.1 標準報表
     B.2 自訂報表
     B.3 效能資料收集分析與管理資料倉儲
    Appendix C 原則式管理
     C.1 認識原則式管理
     C.2 使用SQL Server最佳作法範本建立原則
     C.3 設計原則式管理
     C.4 原則的評估模式
     C.5 中央管理伺服器
    Appendix D 整合Windows PowerShell
     D.1 何謂PowerShell
     D.2 SQL Server與PowerShell的整合
     D.3 綜合應用
     D.4 dbaTools模組