紙本書電子書

專技普考記帳士 會計學概要

書號:
ACR013500
作者:
盧奕
定價:
600
出版日:
近期出版
ISBN:
9786264251334
附件:
國家考試專技普考-記帳士專業科目。

本書內容:
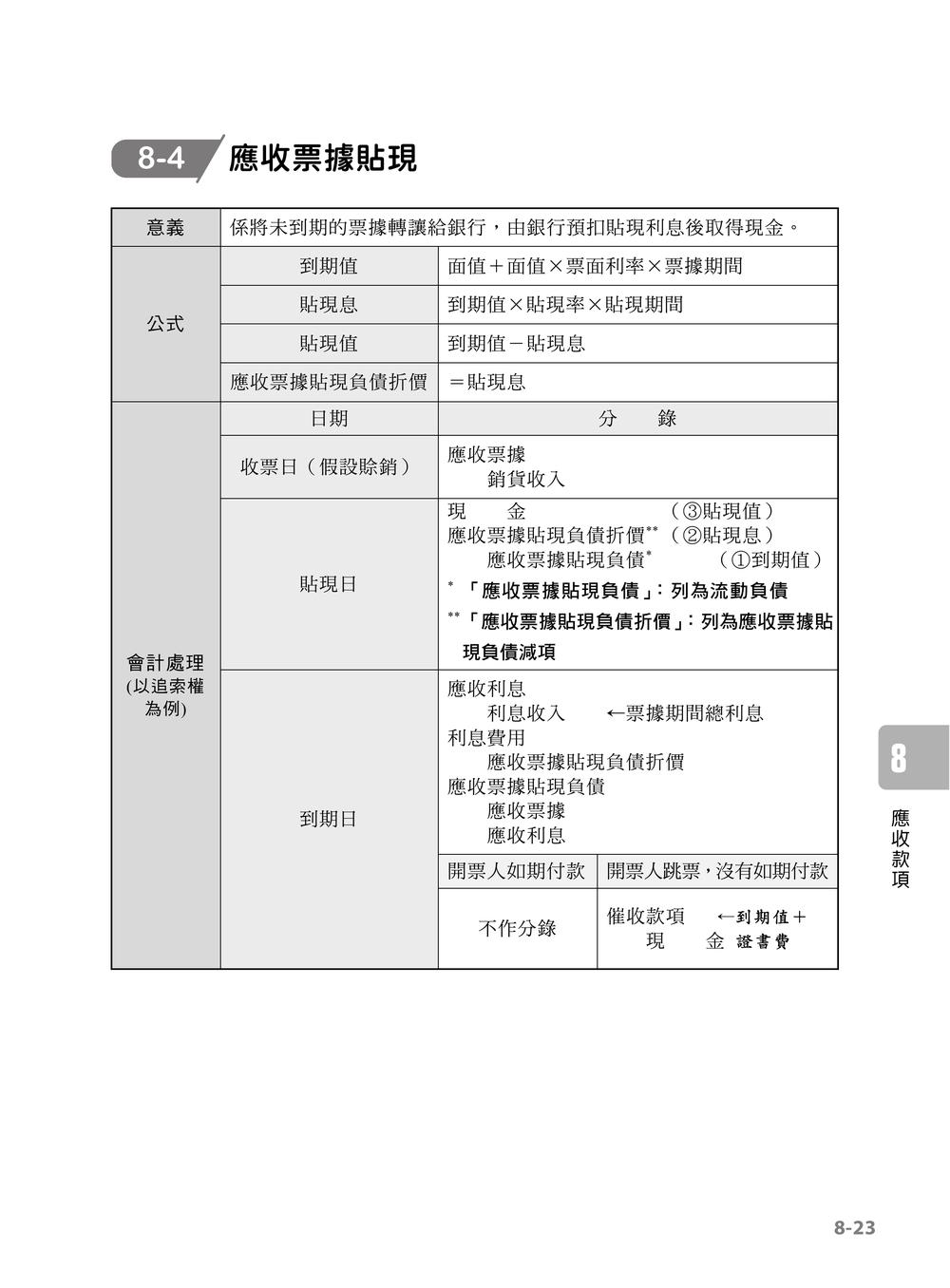
●重點整理:將繁雜的文字,用表格、圖示化讓讀者一目瞭然,確實掌握重點,輕鬆學習會計。
●範例:依單元重點內容設計具代表性題型,供讀者思考與演練,強化學習成效。
●自我挑戰:編排近幾年歷屆試題,並題題均附完整解析,供讀者參考,以考前模擬練習並掌握最新的命題趨勢。

本書特色:
●課文內容圖解化:透過大量圖示與流程圖解說複雜概念,幫助讀者以視覺化方式快速掌握重點。
●解題流程系統化:依據正確會計處理程序與法規架構,逐步解析題目,強化邏輯思維與作答信心。
●觀念比較表格式:針對常見混淆概念,如「應收與預收」、「資本公積與保留盈餘」,設計清晰對照表,一頁釐清差異。
●IFRS最新考點補充:即時掌握國際財務報導準則之最新修訂,提供讀者與時俱進的觀念以及最即時的法規知識。
盧奕
◆會計學、會計學概要、銀行會計等補習班教學經驗25年
◆會計學升學教科書審閱及參考書作者
◆會計乙級、丙級技術士檢定參考書作者
◆報關公司財務顧問
chapter 00 先備知識
chapter 01 計基本概念及法則
chapter 02 會計程序
chapter 03 合夥會計
chapter 04 公司會計(一):權益
chapter 05 公司會計(二):應付公司債
chapter 06 現金、約當現金
chapter 07 證券投資(金融資產)
chapter 08 應收款項
chapter 09 存貨
chapter 10 不動產、廠房及設備
chapter 11 投資性不動產
chapter 12 生物資產
chapter 13 無形資產
chapter 14 負債
chapter 15 現金流量表
chapter 16 財務報表分析