紙本書電子書

社群經營與行銷:影像設計 × 影音剪輯 × 文案創作 × AI 創意生成

書號:
AEE022400
作者:
鄧君如 總監製/文淵閣工作室 編著
定價:
420
出版日:
2026/04/13
ISBN:
9786264253055
附件:
「技術型高級中等學校
商業與管理群科中心」
建議參考用書

【學業界肯定推薦】
李明穎 靜宜大學/大眾傳播學系/教授
兼媒體素養教學研究中心/主任
陳俊良 曾文家商/資料處理科/教師
楊喻婷 希思特新媒體 執行長/品牌總監
劉明月 臺中家商/商業經營科/教師

內容依技術型高級中等學校商業與管理群校訂參考科目「社群經營與行銷」最新教學大綱編寫。

觀念與實務兼具,掌握數位時代的社群經營、行銷關鍵,並結合創意思維與AI應用技能。

看懂社群行銷技巧如何真正落實應用,透過品牌與帳號的操作示範,拆解每一個策略背後的思考邏輯,不只“了解”、“學會”,更能 “馬上應用”。 從文案、視覺到影音內容,皆可快速套用到自己的社群經營中,立即看見成效。

同時結合AI工具應用,協助發想主題、優化文案、生成視覺與加速影音製作流程,大幅提升創作效率與品質,強化社群經營成果,打造專屬的數位影響力。

■ 自媒體與社群行銷/從行銷思維到影響力布局
■ 社群媒體倫理與規範/社群經營必須遵守的關鍵準則
■ 社群行銷企劃/從策略思考到有效落實
■ 文案與平面設計/用AI打造高效文案與視覺影響力
■ 影音編輯製作/具備曝光與分享力的影音內容
■ 社群實作經營/高互動的內容與社群應用

【學習資源】全書範例素材/影音專案與完成作品/AI應用提示詞文字
一個致力於資訊圖書創作三十餘載的工作團隊,擅長用輕鬆詼諧的筆觸,深入淺出介紹難懂的IT技術,並以範例帶領讀者學習電腦應用的大小事。
我們不賣弄深奧的專有名辭,奮力堅持吸收新知的態度,誠懇地與讀者分享在學習路上的點點滴滴,讓軟體成為每個人改善生活應用、提昇工作效率的工具。
舉凡數位生活、文書處理、程式開發、美工動畫、攝影修片、網頁製作,都是我們專注的重點,而不同領域有各自專業的作者組成,以進行書籍的規劃與編寫。一直以來,感謝許多讀者與學校老師的支持,選定為自修用書或授課教材。衷心期待能盡我們的心力,幫助每一位讀者燃燒心中的小宇宙,用學習的成果在自己的領域裡發光發熱!
我們期待自己能在每一本創作中注入快快樂樂的心情來分享, 也期待讀者能在這樣的氛圍下快快樂樂的學習。

官方網站:www.e-happy.com.tw
FB粉絲團:www.facebook.com/ehappytw
Part 1 自媒體與社群行銷 / 從行銷思維到影響力布局

1.1 行銷的意義
1.2 自媒體時代的行銷思維
1.3 社群 × 內容行銷的影響力
1.4 社群平台關鍵布局
1.5 用 AI 提升行銷與創意

Part 2 社群媒體倫理與規範 / 社群經營必須遵守的關鍵準則

2.1 社群守則與 AI 倫理素養
2.2 網路行銷的道德與法律
2.3 隱私權與個人資料保護
2.4 智慧財產權相關法規

Part 3 社群行銷企劃 / 從策略思考到有效落實

3.1 社群主題與定位
3.2 社群企劃撰寫
3.3 內容發布規劃

Part 4 文案與平面設計 /用 AI 打造高效文案與視覺影響力

4.1 社群貼文文案撰寫技巧
4.2 線上平面設計工具基本功能與應用
4.3 AI 文案生成應用
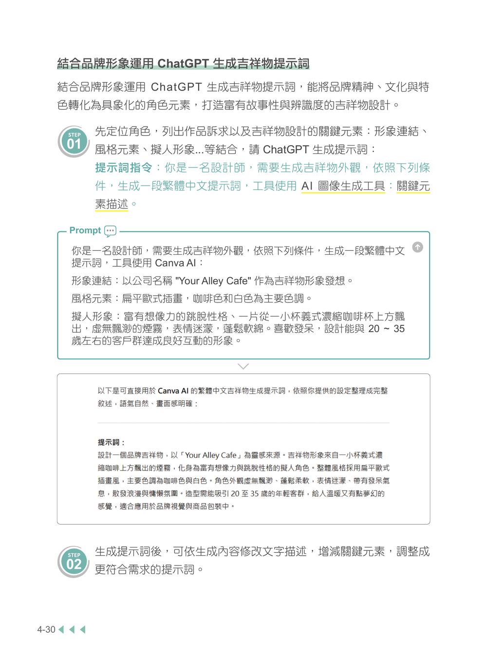
4.4 AI 圖像生成應用
4.5 迷因梗圖行銷與實作

Part 5 影音編輯製作 / 具備曝光與分享力的影音內容

5.1 社群影音架構
5.2 社群影音腳本設計
5.3 拍攝技巧
5.4 剪輯技巧

Part 6 社群實作經營 / 高互動的內容與社群應用

6.1 設定帳號與優化
6.2 社群行銷與帳號經營
6.3 貼文實作
6.4 短影音生成與實作
6.5 限時動態設置與實作
全書範例素材/影音專案與完成作品/AI應用提示詞文字

僅提供已加入碁峰會員之學校 / 補習班教師申請任教科目之教師資源,
若申請未任教科目之教學資源,碁峰保有核發與否之權利。

若您已是碁峰教師會員,請於上方教科書 / 教師專區登入帳號密碼。

請點選所需教學資源填寫申請表單送出,將盡快為您處理。