語法解析->範例說明 ->程式設計 ->ITS Python詳解
★超值收錄用ChatGPT快速學習Python教學影片!
■ MVP微軟最有價值專家、ITS Python國際認證講師與資深教師共同執筆
由微軟MVP、ITS Python國際認證講師與科技大學教授程式設計教師共同編著,針對初學習程式設計所編寫的入門教材,適合無程式基礎以及想要學習Python的初學者,同時也是適合教師教授程式設計與訓練學生運算思維的好教材。
■ 循序漸進,無痛上手
內容兼具理論與實務,由書中範例說明,問題分析、程式架構,訓練初學者邏輯思考、解決問題的能力,使初學者輕鬆邁入Python程式設計的殿堂。
■ 豐富內容與實務應用
涵蓋Python整合Spyder開發環境建置、變數與資料型別、輸出入函式、選擇結構、重複結構、串列與集合、排序與搜尋、函式、字典、套件使用、檔案與例外處理,數據圖表設計、視窗應用程式開發,網頁爬蟲實戰…等。為初學者建立前進大數據、機器學習與人工智慧的基礎。
■ ITS Python國際認證能力訓練
內文講解融入ITS Python解題技巧,書末更彙整了ITS Python(IT Specialist Certification)資訊科技專家國際認證的兩組模擬試題,讓初學者程式設計訓練更加扎實,同時也是考取ITS Python國際認證的最佳教材。
■ 超值!附「用ChatGPT學習Python」教學影片
以ChatGPT輔助撰寫程式、註解、除錯、解釋程式碼以及撰寫特殊功能,讓您快速提升Python程式設計技巧。
【 關於IT Specialist資訊科技專家國際認證 】
ITS Python為「IT Specialist資訊科技專家國際認證」系列考科之一,IT Specialist Certification是由PearsonVUE.Certiport(國際專業教育與認證機構)承接微軟MTA技術專業國際認證架構,進行測驗考綱再研發後推出之全新品牌。
ITS Python於2021年7月1日推出英文版,同年11月中文版上線,原由Microsoft與PearsonVUE.Certiport合作推出的MTA認證提供考試至2022年6月30日終止。
CH01 Python語言概觀
1.1 電腦系統簡介
1.2 程式語言介紹
1.3 Python 語言簡介
1.4 程式設計的步驟
1.5 演算法
1.6 建置Anaconda 開發環境-Spyder 整合開發環境設定
1.7 編寫第一個Python 程式
CH02 基本程式設計
2.1 內建資料型別
2.2 常值
2.3 變數與資料型別
2.4 運算子
2.5 資料型別轉換
2.6 print()輸出函式
2.7 檢測模擬試題解析
CH03 字串與格式化輸出入
3.1 字串資料型別
3.2 字串與運算子
3.3 格式化輸出
3.4 常用的字串函式
3.5 檢測模擬試題解析
CH04 選擇結構
4.1 結構化程式設計
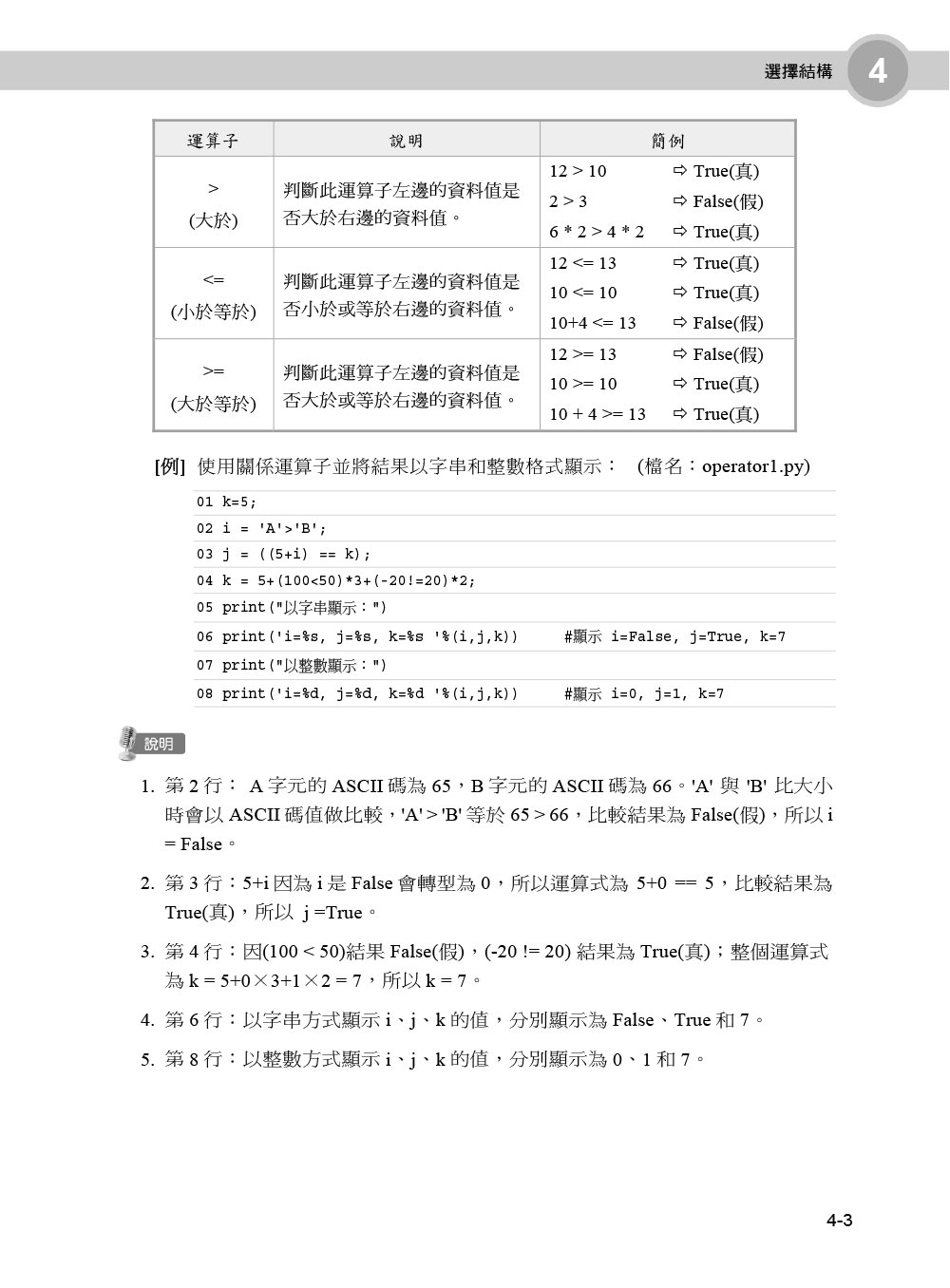
4.2 關係運算子
4.3 邏輯運算式
4.4 選擇結構
4.5 檢測模擬試題解析
CH05 重複結構
5.1 for 迴圈
5.2 while 迴圈
5.3 continue 與 break
5.4 巢狀迴圈與無窮迴圈
5.5 檢測模擬試題解析
CH06 串列
6.1 何謂串列
6.2 一維串列
6.3 使用迴圈操作串列
6.4 串列的函式與方法
6.5 串列的排序
6.6 二維串列
6.7 檢測模擬試題解析
CH07 函式
7.1 何謂函式
7.2 內建函式
7.3 自定函式
7.4 引數的傳遞方式
7.5 引數傳遞使用串列
7.6 全域變數與區域變數
7.7 遞迴
7.8 檢測模擬試題解析
CH08 元組、字典、集合
8.1 元組
8.2 字典
8.3 集合
8.4 檢測模擬試題解析
CH09 檔案與例外處理
9.1 檔案概論
9.2 資料夾的建立與刪除
9.3 檔案的開啟與關閉
9.4 文字檔資料的寫入與讀取
9.5 例外處理
9.6 檢測模擬試題解析
CH10 繪製圖表
10.1 matplotlib 套件
10.2 繪製線條圖
10.3 繪製柱狀圖
10.4 繪製圓餅圖
CH11 視窗應用程式
11.1 tkinter 套件
11.2 Label 標籤元件
11.3 視窗版面配置
11.4 Button 按鈕元件
11.5 Entry 文字方塊元件
11.6 messagebox 對話方塊元件
11.7 Radiobutton 選項按鈕元件
11.8 Checkbutton 核取按鈕元件
11.9 Photoimage 圖片元件
11.10 遊戲銷售統計
CH12 網頁資料擷取分析
12.1 網路爬蟲
12.2 urllib 套件解析網址與擷取網頁
12.3 requests 套件擷取網頁
12.4 BeautifulSoup 套件解析網頁
12.5 網頁爬蟲應用
附錄A ITS Python國際認證模擬試題-1
附錄B ITS Python國際認證模擬試題-2
★本書範例程式、ITS Python認證模擬試題解答、ITS Python國際認證應考資訊,請線上下載(下載方式請見書內說明)。其內容僅供合法持有本書的讀者使用。
僅提供已加入碁峰會員之學校 / 補習班教師申請任教科目之教師資源,
若申請未任教科目之教學資源,碁峰保有核發與否之權利。
若您已是碁峰教師會員,請於上方教科書 / 教師專區登入帳號密碼。
請點選所需教學資源填寫申請表單送出,將盡快為您處理。
點選教學資源可下載之項目如下: