紙本書電子書

Excel 2021嚴選教材!核心觀念×範例應用×操作技巧(適用Excel 2021~2016)

書號:
aei007400
作者:
楊世瑩
定價:
560
出版日:
2022/04/19
ISBN:
9786263241299
附件:
線上下載
**適用Excel 2021/2019/2016
*作者以超過30年的實際教學經驗,列舉豐富的範例進行解說,並以實用的小技巧帶您舉一反三。
*書籍內容經過精心篩選,避開艱澀罕用之主題,達到學得輕鬆、容易上手又極具實用性。
*由淺入深詳細說明Excel的相關功能與應用技巧,包含:輸入/編輯資料、設定資料格式、函數、處理欄列、繪製圖表(統計圖表、股價分析圖、預測圖、結合地圖數值資料之3D地圖、組合圖)、潤飾圖表、資料庫表單之管理(排序、篩選、資料表單與分組摘要統計)、樞紐表分析、運算列表、合併彙算、稽核、目標搜尋...等。
*步驟式教學,並在需要特別注意及說明的地方加註提醒,徹底提升您對Excel的理解與應用能力。
*除了書中範例,還提供『馬上練習』的檔案,讀者只須將重點放在解題技巧;而不用花時間鍵入題目內容,可大幅縮短學習時間。
第1章 概說
第2章 輸入資料
第3章 選取與設定儲存格格式
第4章 樣式與條件式格式設定
第5章 處理欄列與範圍名稱
第6章 編輯
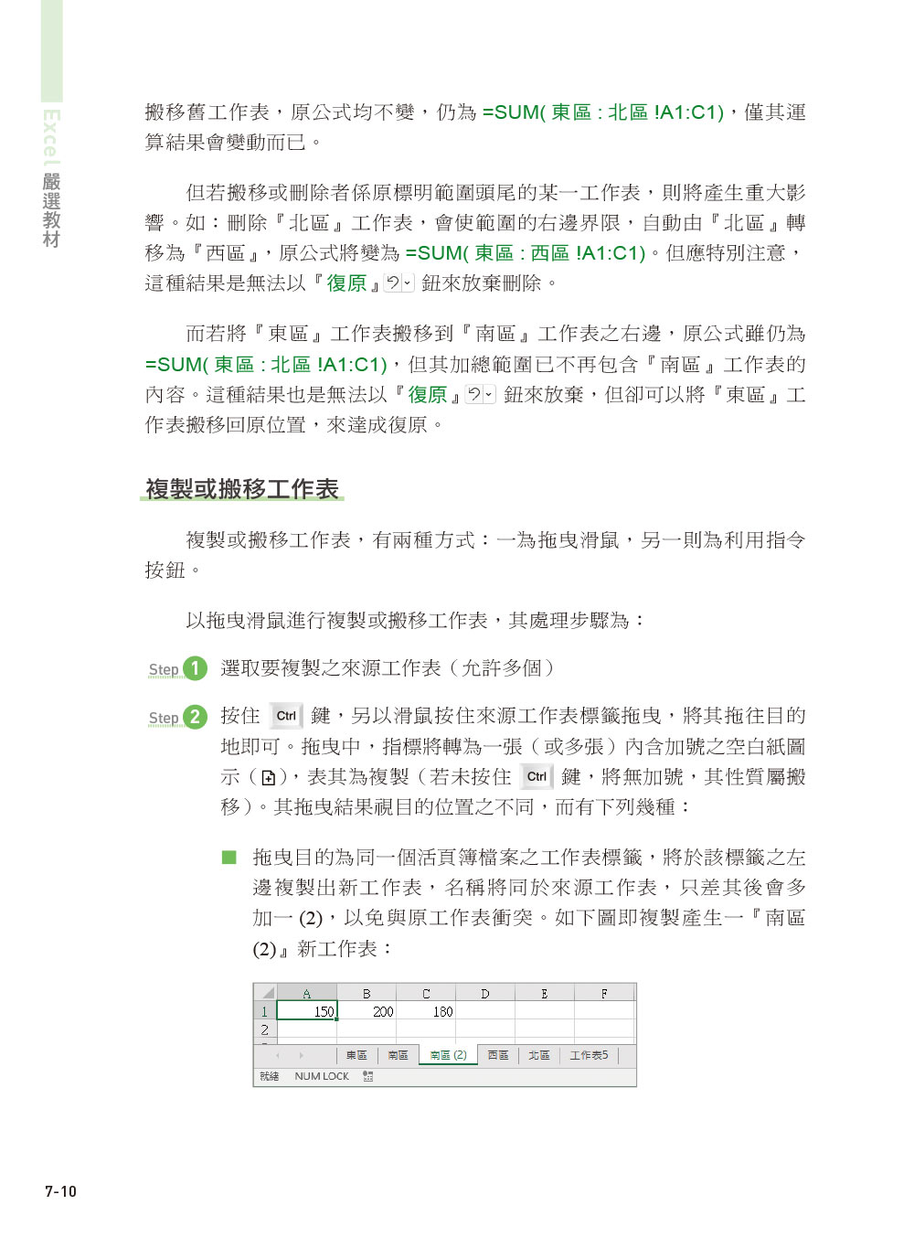
第7章 管理工作表
第8章 管理活頁簿
第9章 繪製圖表
第10章 潤飾圖表
第11章 圖表格式
第12章 列印
第13章 資料庫管理
第14章 樞紐分析表及圖
第15章 運算列表
第16章 合併彙算
第17章 公式稽核與目標搜尋
本書範例請線上下載(下載方式請見封底說明)

僅提供已加入碁峰會員之學校 / 補習班教師申請任教科目之教師資源,
若申請未任教科目之教學資源,碁峰保有核發與否之權利。

若您已是碁峰教師會員,請於上方教科書 / 教師專區登入帳號密碼。

請點選所需教學資源填寫申請表單送出,將盡快為您處理。


點選教學資源可下載之項目如下:

  • 教學投影片
  • 習題解答