紙本書電子書

PowerPoint 2021實力養成暨評量

書號:
aey043200
作者:
財團法人中華民國電腦技能基金會
定價:
420
出版日:
2022/09/13
ISBN:
9786263242951
附件:
線上下載
本書範例題目內容為認證題型與命題方向之示範,正式測驗試題不以範例題目為限。

1.題庫設計均以實務應用為導向,品質及認證公信力最具權威!
2.囊括PowerPoint 2021最常用之功能,學、術科題目淺顯易懂,豐富且多樣化,讓讀者能夠循序漸進的學習,熟練PowerPoint軟體的操作。
3.精選學科題庫7大類共277題,採電腦線上作答,可透過題庫練習系統依類別選題進行練習,學習效果立即呈現。
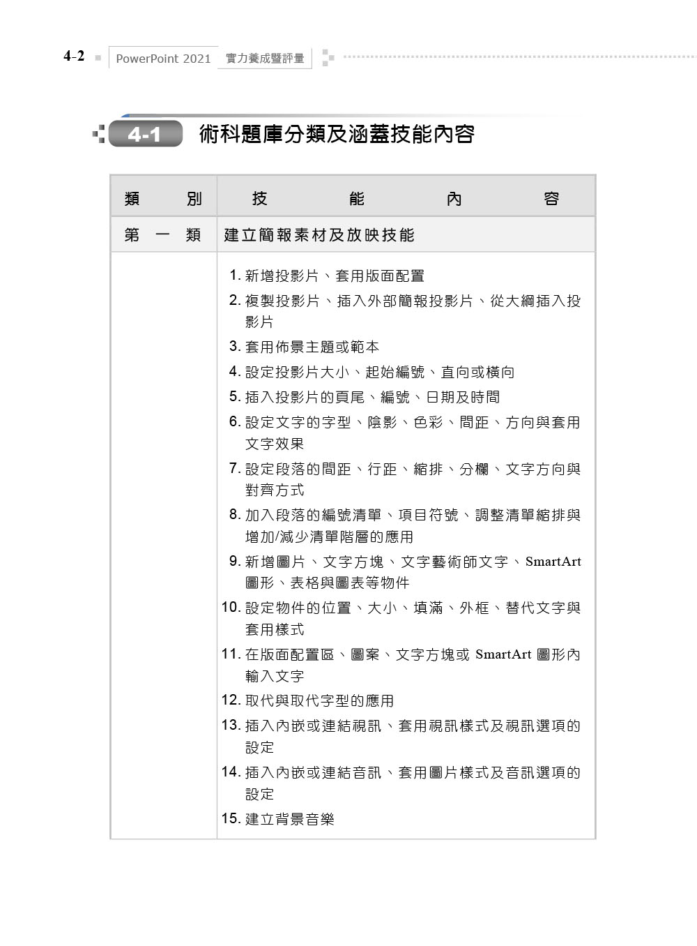
4.精選術科題庫4大類共40題,包含PowerPoint 2021「建立簡報素材及放映技能」、「編輯與美化簡報及自訂放映技能」、「簡報母片設計與應用技能」及「與其他軟體的整合技能」等類別,使用者可自行指定題目進行練習,透過術科電腦自動評分系統,可立即評核學習成果。
5.題庫練習系統提供「使用者專區」功能,記錄並管理歷次練習的成績。
6.本題庫適用在Microsoft PowerPoint 2021軟體上執行。
7.配合電腦技能基金會(https://www.csf.org.tw)測驗流程,一舉取得專業證照,讓您求學、求職更具競爭力。
本會三十多年來持續推動電腦資訊應用技能,並長期觀察產業發展之脈動,透過產業用才需求調查與實地訪談,更深入瞭解台灣產業用才質與量的需求,深覺若要滿足產業需求,非強化學生的實作能力不可。

人才乃企業之根本,人才的養成也需要有一套科學化的方法。從本會的調查與規劃中,將數位化職場之工作職務與人才屬性區分為應用型人才、設計型人才、規劃型人才,以及管理型人才等。在職場所具備的數位化工具中,微軟推出的Office辦公室應用軟體,具備跨越人才屬性、跨越年齡層,並跨越產業領域的特性。由於本會的證照考題均採職場案例設計,並強調實務操作,因此,企業透過求職網站指定應徵者需具備TQC辦公室應用類證照的數量,也一直位居IT類證照排行榜之首。顯見經由本會篩選出的合格考生,已經是人才品質的保證。

微軟Office歷年來因應產業變革及數位化職場需求,版本及功能也一再推陳出新。本會根據Office 2021的軟體特性,召聚產官學研專家重新擘劃技能規範,並蒐集更多的實務案例做為命題的依據。各類規範皆加入技能內容說明,使受測者更方便掌握各類的技能評核重點,另外,每道術科操作題目也新加入題目情境說明及解決問題之目的,幫助使用者在學習過程中不僅能按圖索驥,還能舉一反三,提升解決問題的能力。TQC Office 2021系列認證共有Word 2021、Excel 2021、PowerPoint 2021三個獨立考科,各根據工作職務需求區分為實用級、進階級、專業級等三個級別。每一個科目的實作題目均具備豐富的應用情境與素材,可幫助讀者透過「做中學、學中做」的學習歷程,有效地提升工作專業能力與效率。

本會獨步全球的電腦評分技術也推出Office 2021全新的版本,透過「題庫練習系統」提供的操作介面以及精確的評分結果,讀者在術科操作題目完成之後立即瞭解自己的作答錯誤及盲點,做為再精進練習的依據。讀者更可透過「使用者專區」,記錄並管理歷次練習成績。在教育訓練機構安裝的「CSF技能認證系統(簡稱T5)」可達到學科、術科即測即評之效果,並幫助讀者熟悉參加正式測驗的流程。

根據104人力銀行調查指出,七成企業認為擁有證照的員工績效相對較好,八成企業會優先面試。TQC企業人才技能認證是國內企業證照持有率第一名、各行各業採用普及度最高的資訊技能證照,亦是多所大學在培養、評核學生資訊能力所依循的標準。由此可見電腦技能基金會多年來推廣「培訓、徵才、任用、內訓、考核」五合一的資訊專業證照,已普遍獲得教育界與企業界的肯定與採用。

在「專業掛帥、證照引路」的職場競爭中,學歷不再是職業的保證書,成功的秘訣取決於個人專業能力與對工作的責任感。萬全的準備是您爭取優質工作的不二法門,紮實的實力是您在職場揮灑的後盾。希望透過本會的推廣,能協助國人提升資訊技術能力,與國際資訊應用發展技術同步接軌,在全球人力共同競爭市場中,保有絕對的競爭優勢。

財團法人中華民國電腦技能基金會
董事長 杜全昌
如何使用本書
軟硬體需求
商標聲明
光碟片使用說明


第一章 TQC證照說明
1-1 TQC證照介紹
1-2 取得TQC認證的優勢
1-3 企業採用TQC證照的三大利益
1-4 如何取得TQC證照

實力養成篇
第二章 題庫練習系統-操作指南
2-1 題庫練習系統安裝流程
2-2 學科練習程序
2-3 術科練習程序
2-4 TQC題庫練習系統 單機版說明

第三章 技能測驗-學科題庫
3-1 學科題庫分類及涵蓋技能內容
3-2 第一類:環境設定與檔案管理
3-3 第二類:投影片基本操作技能
3-4 第三類:投影片設計與動畫技能
3-5 第四類:物件的插入與編輯技能
3-6 第五類:母片與範本應用技能
3-7 第六類:多媒體簡報放映技能
3-8 第七類:簡報設計原則

第四章 技能測驗-術科題庫
4-1 術科題庫分類及涵蓋技能內容
4-2 第一類:建立簡報素材及放映技能
4-3 第二類:編輯與美化簡報及自訂放映技能
4-4 第三類:簡報母片設計與應用技能
4-5 第四類:與其他軟體的整合技能

實力評量篇
第五章 模擬測驗-操作指南
5-1 CSF測驗系統-Client端程式安裝流程
5-2 程式權限及使用者帳戶設定
5-3 實地測驗操作程序範例

第六章 實力評量-模擬試卷
試卷編號:P21-0001
試卷編號:P21-0002
模擬試卷標準答案

附錄
TQC技能認證報名簡章
雲端練功坊APP
問題反應表

僅提供已加入碁峰會員之學校 / 補習班教師申請任教科目之教師資源,
若申請未任教科目之教學資源,碁峰保有核發與否之權利。

若您已是碁峰教師會員,請於上方教科書 / 教師專區登入帳號密碼。

請點選所需教學資源填寫申請表單送出,將盡快為您處理。


點選教學資源可下載之項目如下:

  • 教學計畫表